偶數?梯形? ─ 看看課程手冊裡的「數學名詞解釋」怎麼說
0是偶數嗎?
平行四邊形是梯形嗎?
平行的定義是什麼?
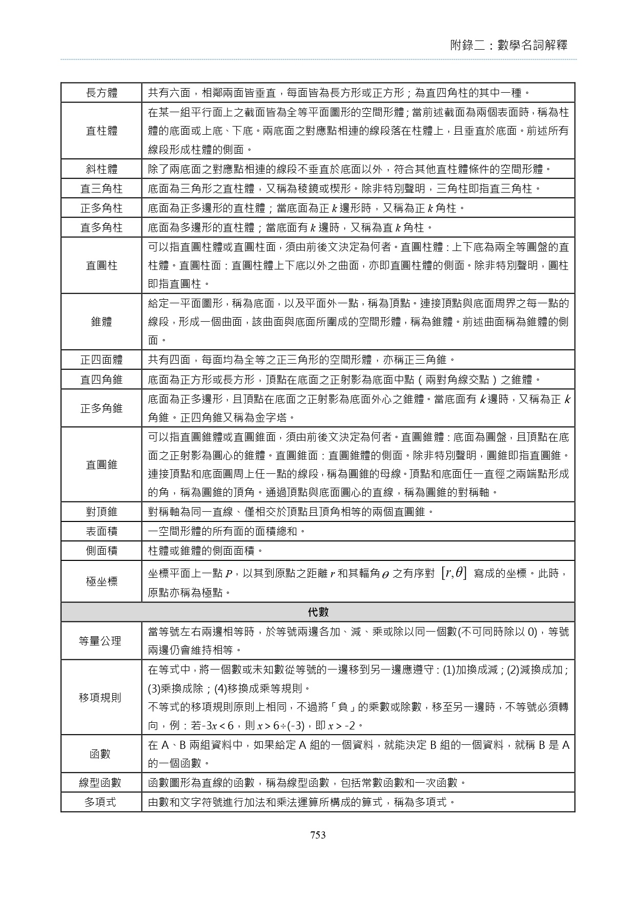
數學名詞解釋

在學習或是教學上,對數學定義有疑慮時,到底該參考什麼資料?
108課綱的「數學領域課程手冊」,應該算是重要指標吧。
手冊中的附件,其實就有「數學名詞解釋」喔!
偶數、梯形、平行
文章開頭的三個名詞,在課程手冊中的解釋分別如下。
偶數:個位數為0,2,4,6,8 的整數稱為偶數,又稱雙數。
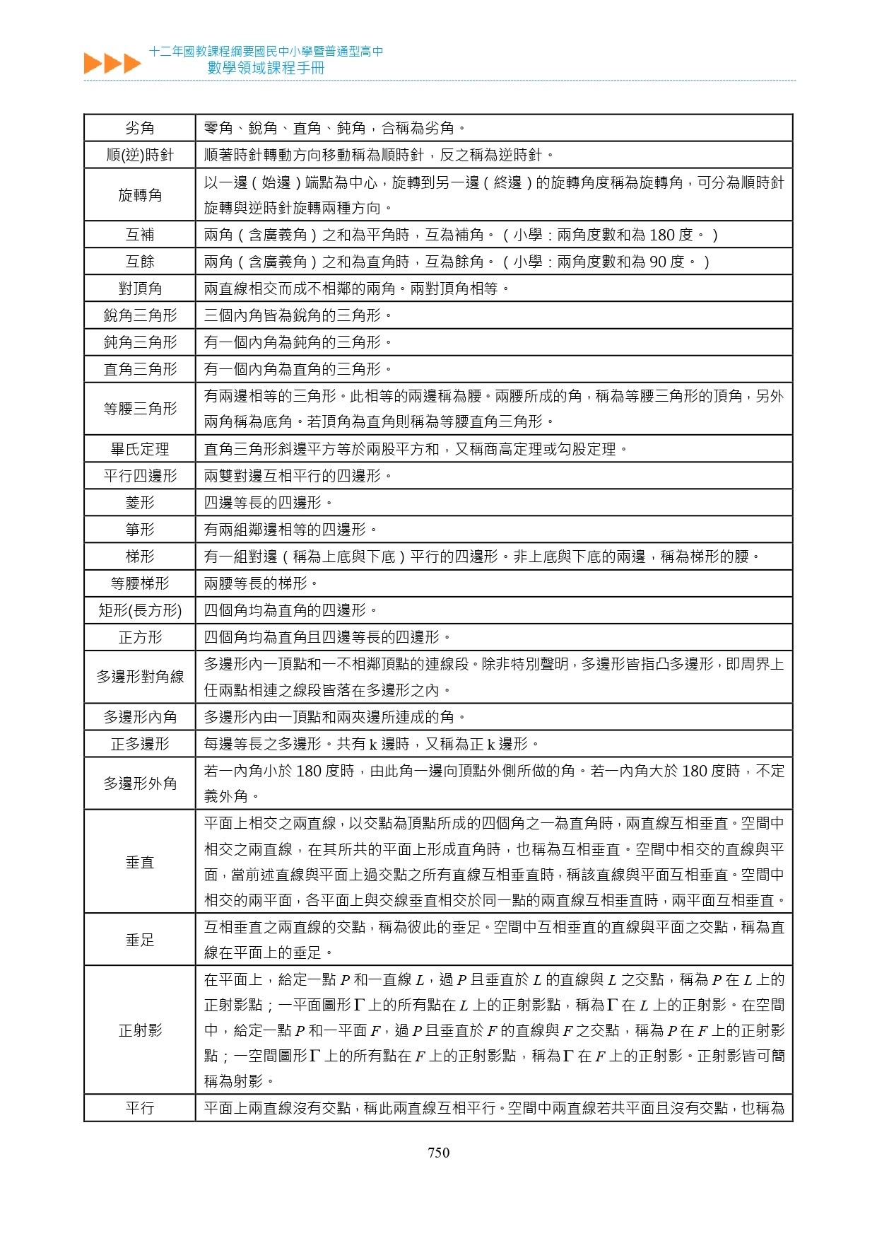
梯形:有一組對邊(稱為上底與下底)平行的四邊形。非上底與下底的兩邊,稱為梯形的腰。
平行:平面上兩直線沒有交點,稱此兩直線互相平行。空間中兩直線若共平面且沒有交點,也稱為平行。
嗯……,老實說,這樣的文字,有點出乎意料。
筆者以為,用語上會更數學一點,更精確一點。
或許在易懂和完整上,手冊選擇了易懂吧。
無論如何,課程手冊應該還是重要的依據,在此也提供大家參考囉。
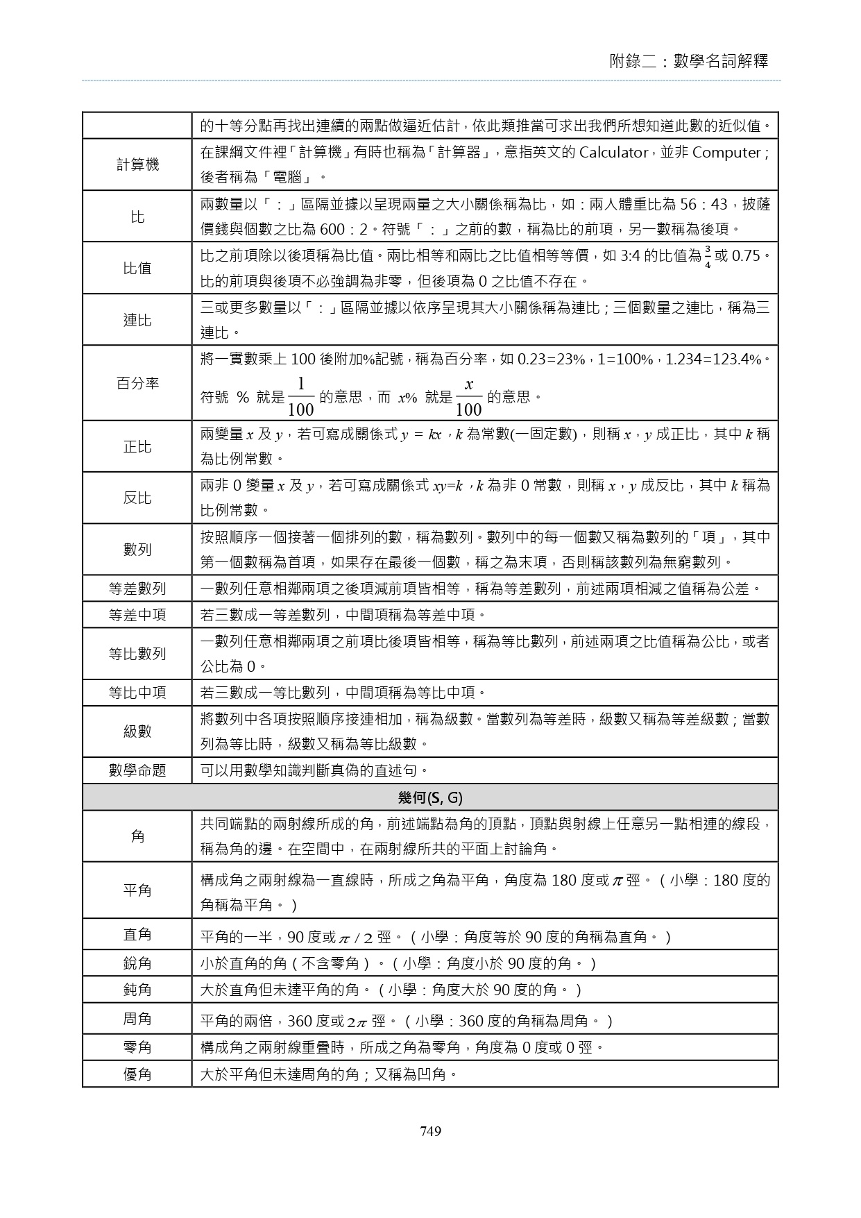
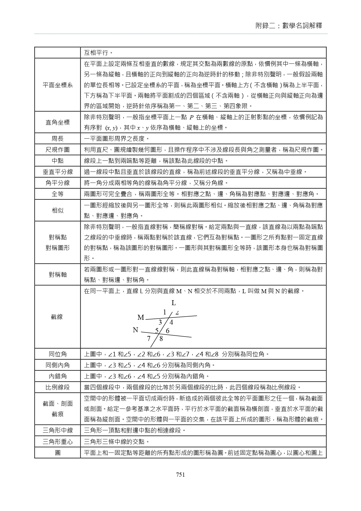
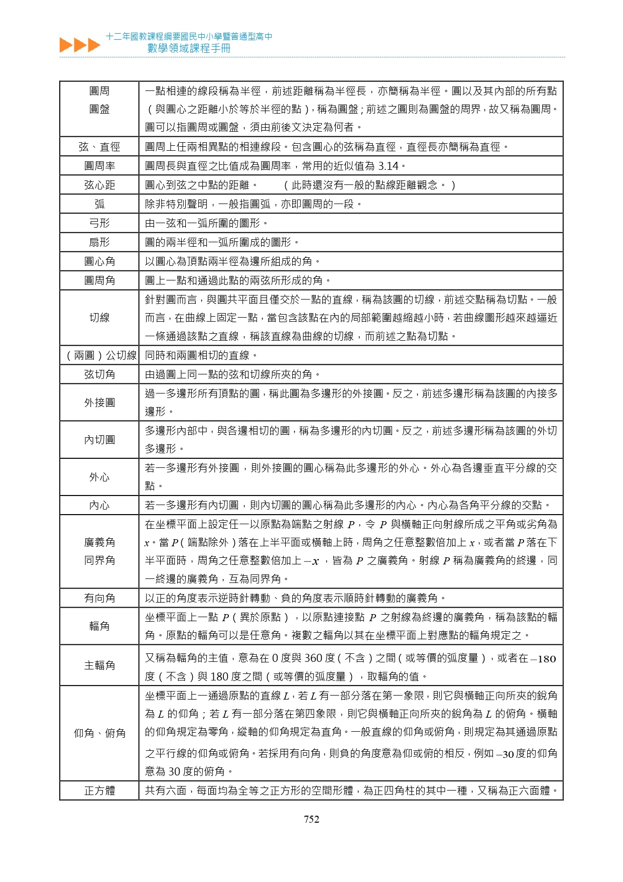
以下是數學名詞解釋的圖檔,在課程手冊的747頁到754頁。
課程手冊下載:https://drive.google.com/drive/folders/1Ck8yE3ZvdEpNekTOqe6x49dwP7-qY2j6?usp=drive_link







